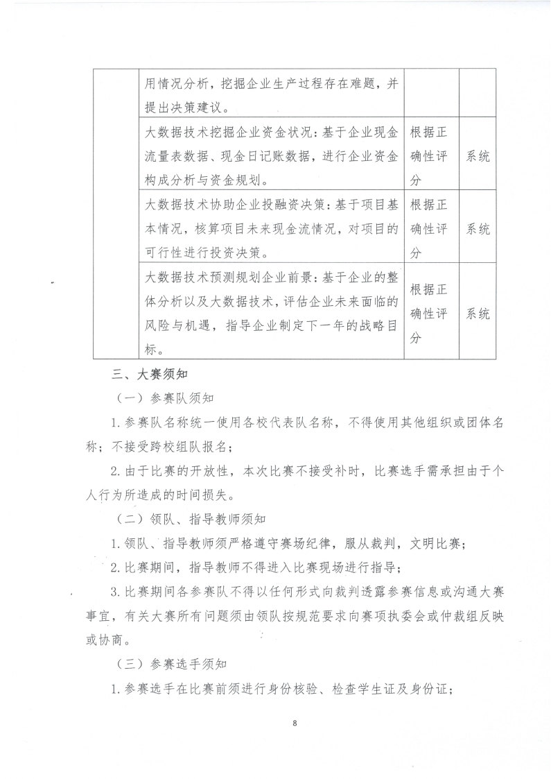
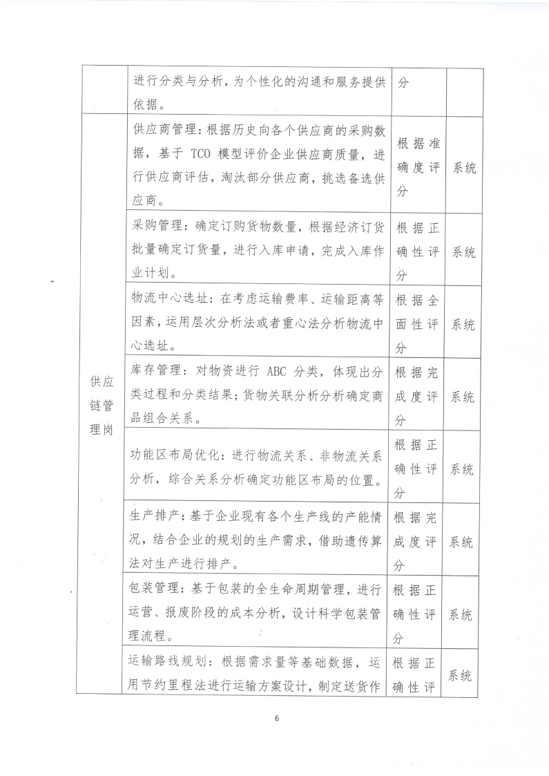
集团首页 网站首页 关于我们 组织机构 团队队伍 人才培养 实验中心 党建工作 教学科研 招生工作 就业工作 团学工作 经管纪委
新闻中心HEXI UNIVERSITY 当前: 网站首页 >> 通知公告 >> 正文
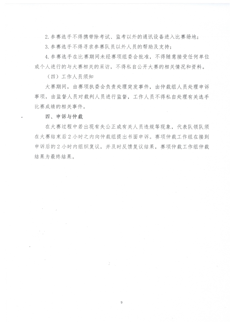
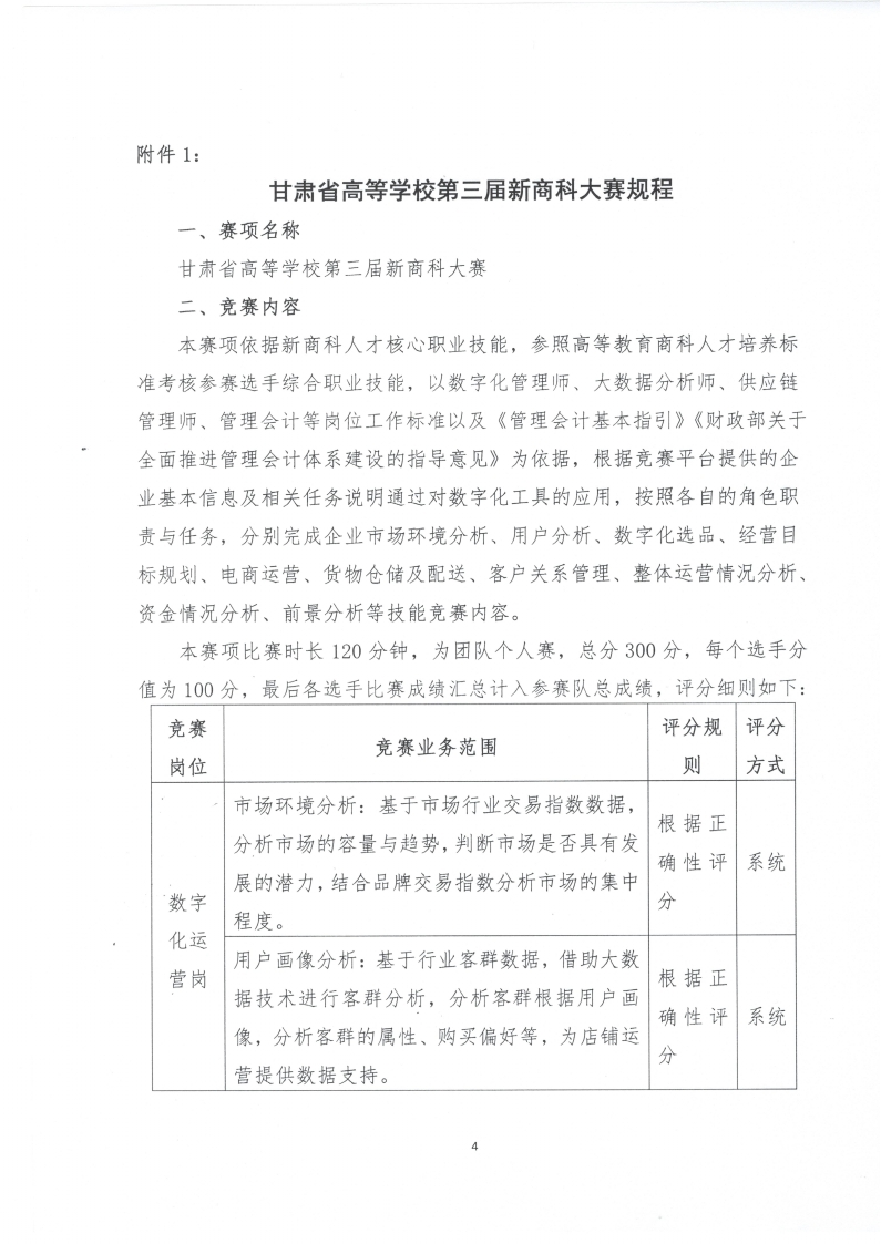
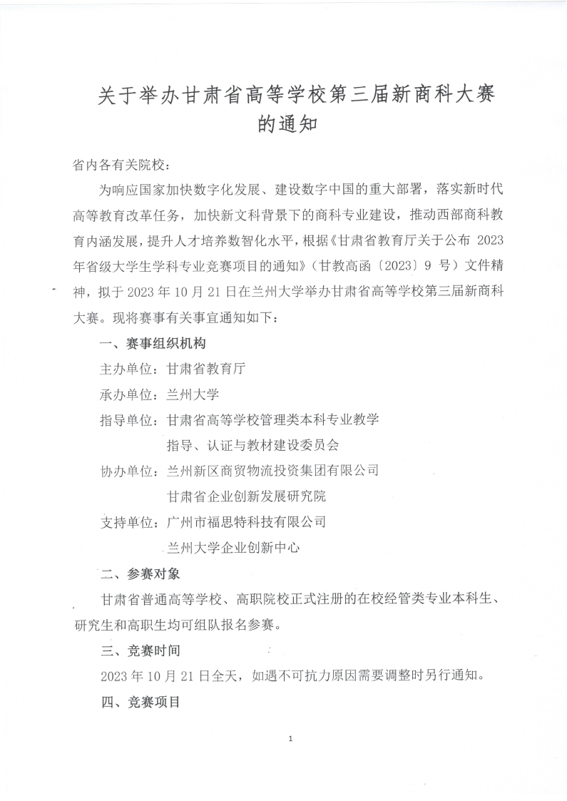
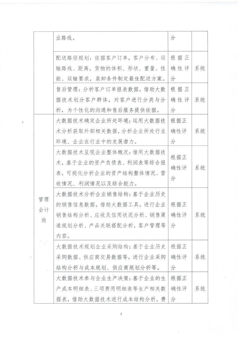
关于举办甘肃省高等公司第三届新商科大赛的通知
发布时间:2023-08-03  |  查看次数:[]




上一条:关于举办甘肃省公共危机应急决策大赛的通知 下一条:甘肃省教育厅关于举办第九届中国国际“互联网 ”老员工创新创业大赛甘肃省分赛的通知

关闭

通讯地址:甘肃张掖环城北路846号 邮箱:jgxy@hxu.edu.cn 邮编:734000
版权所有:zoty中欧·(中国)有限公司-唯一官方网站 陇ICP备05000590号

版权所有:zoty中欧 陇ICP备05000590号