集团首页 网站首页 关于我们 组织机构 团队队伍 人才培养 实验中心 党建工作 教学科研 招生工作 就业工作 团学工作 经管纪委
新闻中心HEXI UNIVERSITY 当前: 网站首页 >> 通知公告 >> 正文
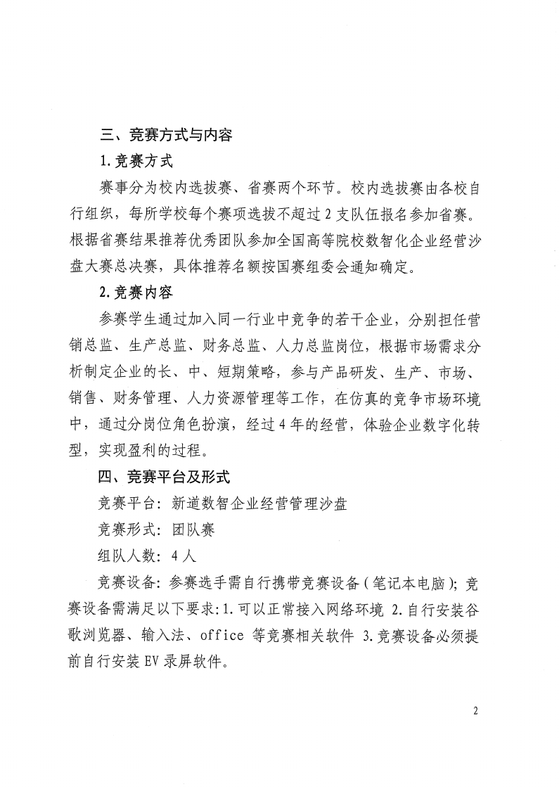
关于举办2023年甘肃省老员工数智化企业经营沙盘大赛的通知
发布时间:2023-04-06  |  查看次数:[]

上一条:教育部关于举办第九届中国国际“互联网+”老员工创新创业大赛的通知 下一条:兰州财经大学关于举办2023年“学创杯”全国老员工创业综合模拟大赛甘肃省选拔赛的通知

关闭

通讯地址:甘肃张掖环城北路846号 邮箱:jgxy@hxu.edu.cn 邮编:734000
版权所有:zoty中欧·(中国)有限公司-唯一官方网站 陇ICP备05000590号

版权所有:zoty中欧 陇ICP备05000590号