集团首页 网站首页 关于我们 组织机构 团队队伍 人才培养 实验中心 党建工作 教学科研 招生工作 就业工作 团学工作 经管纪委
就业工作HEXI UNIVERSITY 当前: 网站首页 >> 就业工作 >> 就业信息 >> 正文
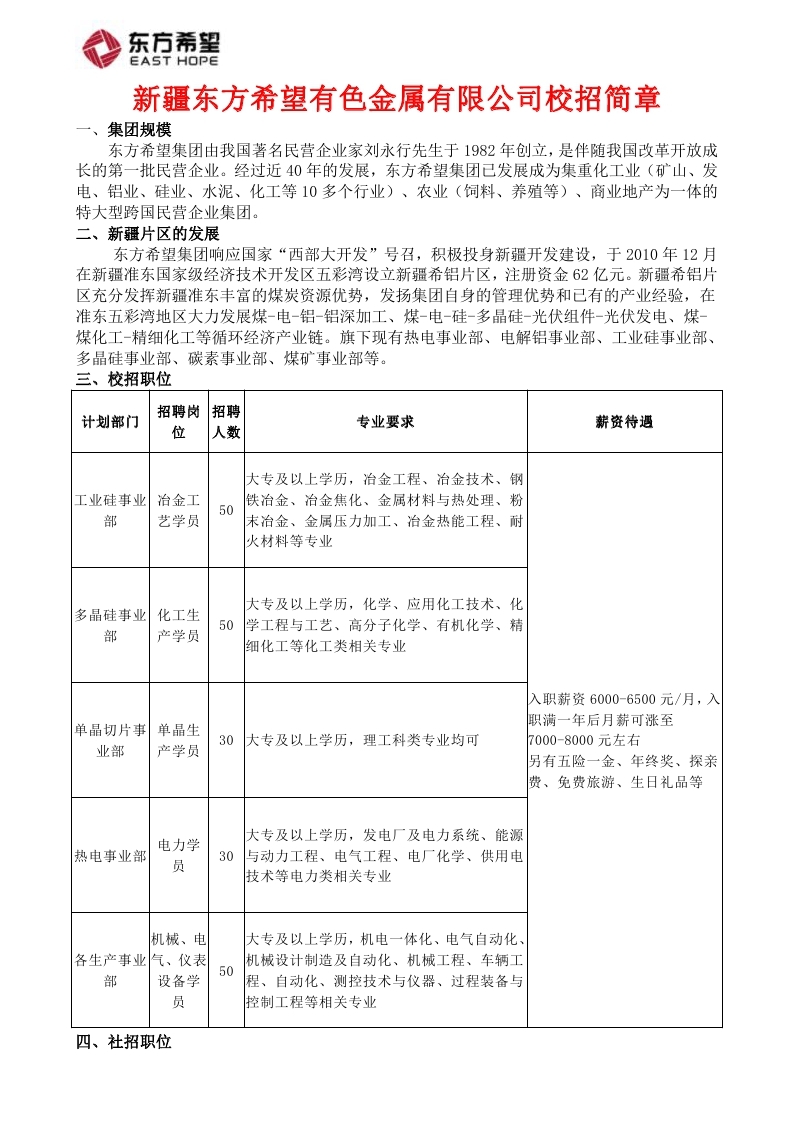
新疆东方希望有色金属有限公司招聘简章
发布时间:2022-03-04  |  查看次数:[]

上一条:美邦药业集团 2022 届春季校园招聘简章 下一条:十二师高级中学义教部2022年春季

关闭

通讯地址:甘肃张掖环城北路846号 邮箱:jgxy@hxu.edu.cn 邮编:734000
版权所有:zoty中欧·(中国)有限公司-唯一官方网站 陇ICP备05000590号

版权所有:zoty中欧 陇ICP备05000590号