集团首页 网站首页 关于我们 组织机构 团队队伍 人才培养 实验中心 党建工作 教学科研 招生工作 就业工作 团学工作 经管纪委
教学科研HEXI UNIVERSITY 当前: 网站首页 >> 教学科研 >> 教学科研工作通知 >> 正文
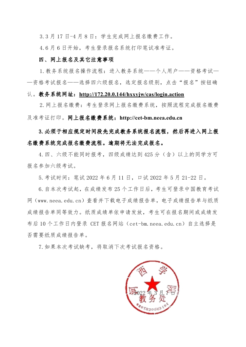
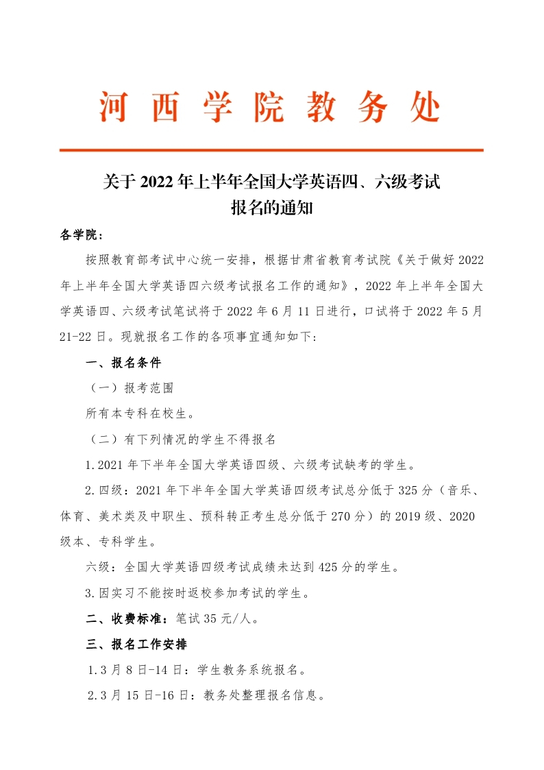
关于2022年上半年全国大学英语四六级考试报名的通知
发布时间:2022-03-07  |  查看次数:[]

上一条:关于做好2022届本科生毕业论文(设计)答辩工作的通知 下一条:关于2021-2022学年第二学期开学初听课安排的通知

关闭

通讯地址:甘肃张掖环城北路846号 邮箱:jgxy@hxu.edu.cn 邮编:734000
版权所有:zoty中欧·(中国)有限公司-唯一官方网站 陇ICP备05000590号

版权所有:zoty中欧 陇ICP备05000590号