集团首页 网站首页 关于我们 组织机构 团队队伍 人才培养 实验中心 党建工作 教学科研 招生工作 就业工作 团学工作 经管纪委
教学科研HEXI UNIVERSITY 当前: 网站首页 >> 教学科研 >> 教学科研工作通知 >> 正文
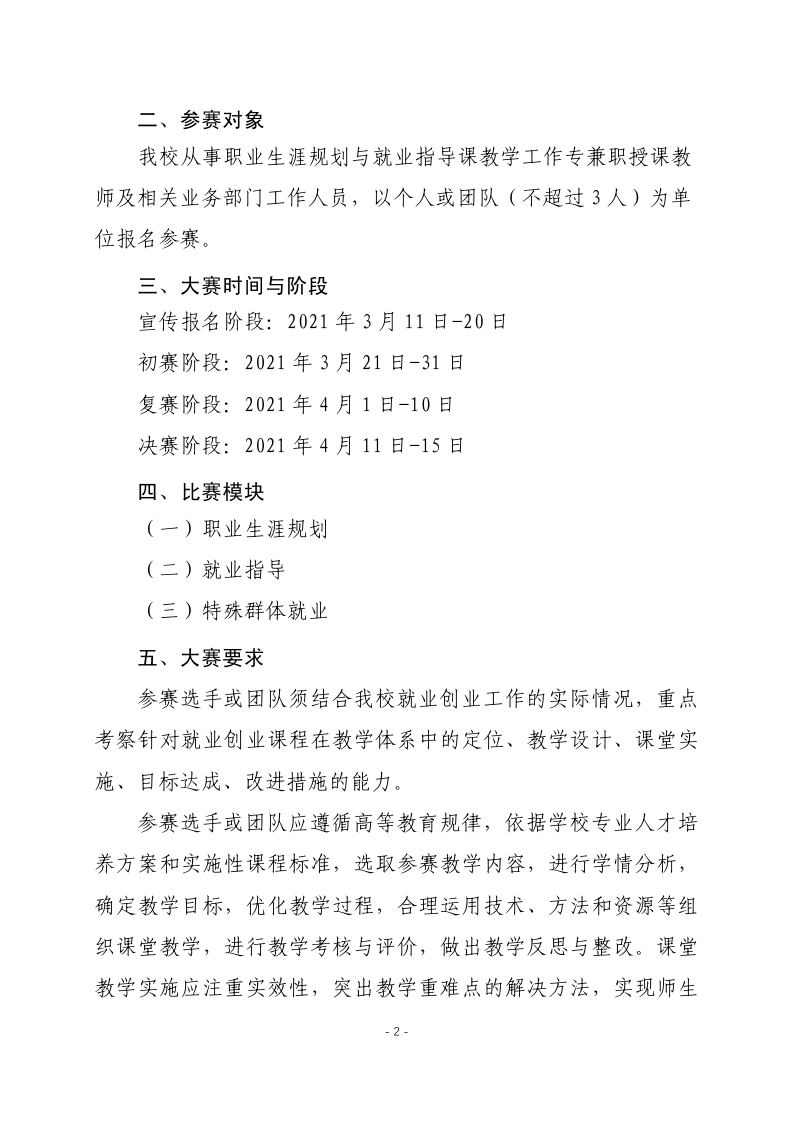
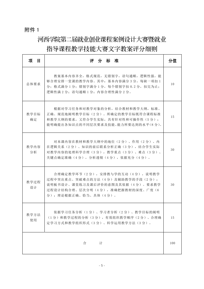
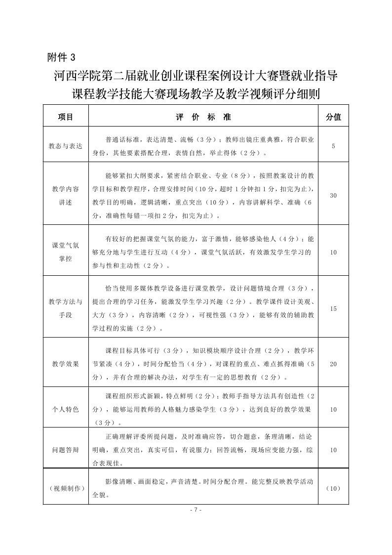
关于举办zoty中欧官方网站第二届就业课程案例设计大赛暨职业生涯规划与就业指导课程教学技能大赛的通知
发布时间:2021-03-18  |  查看次数:[]



上一条:关于做好2021-2022学年第二学期课程重修工作的通知 下一条:关于进一步做好本科员工毕业论文(设计)选题和指导工作的通知

关闭

通讯地址:甘肃张掖环城北路846号 邮箱:jgxy@hxu.edu.cn 邮编:734000
版权所有:zoty中欧·(中国)有限公司-唯一官方网站 陇ICP备05000590号

版权所有:zoty中欧 陇ICP备05000590号